返回上一页
工信部印发《工业互联网专项工作组2021年工作计划》
工信部印发《工业互联网专项工作组2021年工作计划》
2021-06-08


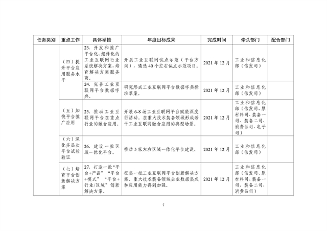
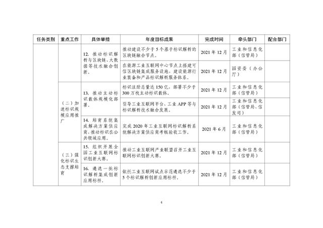
工信部印发《工业互联网专项工作组2021年工作计划》,其中包括推动人工智能技术在制造业领域应用,促进制造业智能化升级。推进5G在工业互联网领域的应用创新。到2021年12月,发布“5G+工业互联网”10大重点行业领域、20大典型应用场景,编制发布“5G+工业互联网”发展指数。


附件:工业互联网专项工作组2021年工作计划




上一篇:
天津推进全国先进制造研发基地建设
下一篇:
工信部、中央网信办:加快推动区块链技术应...