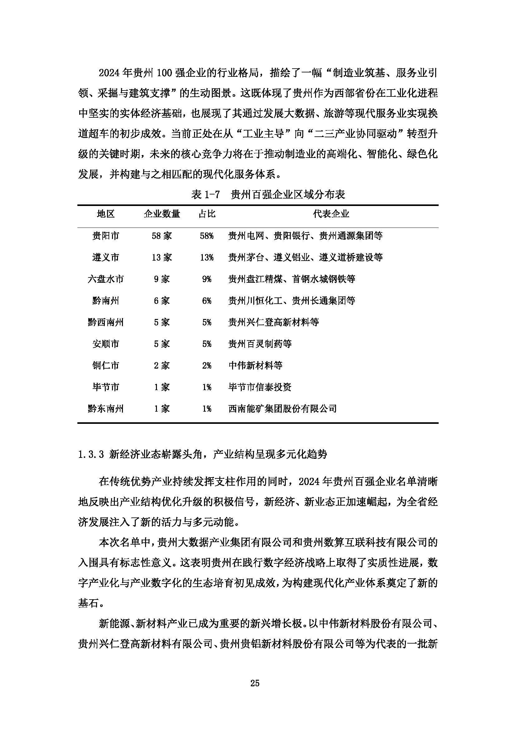
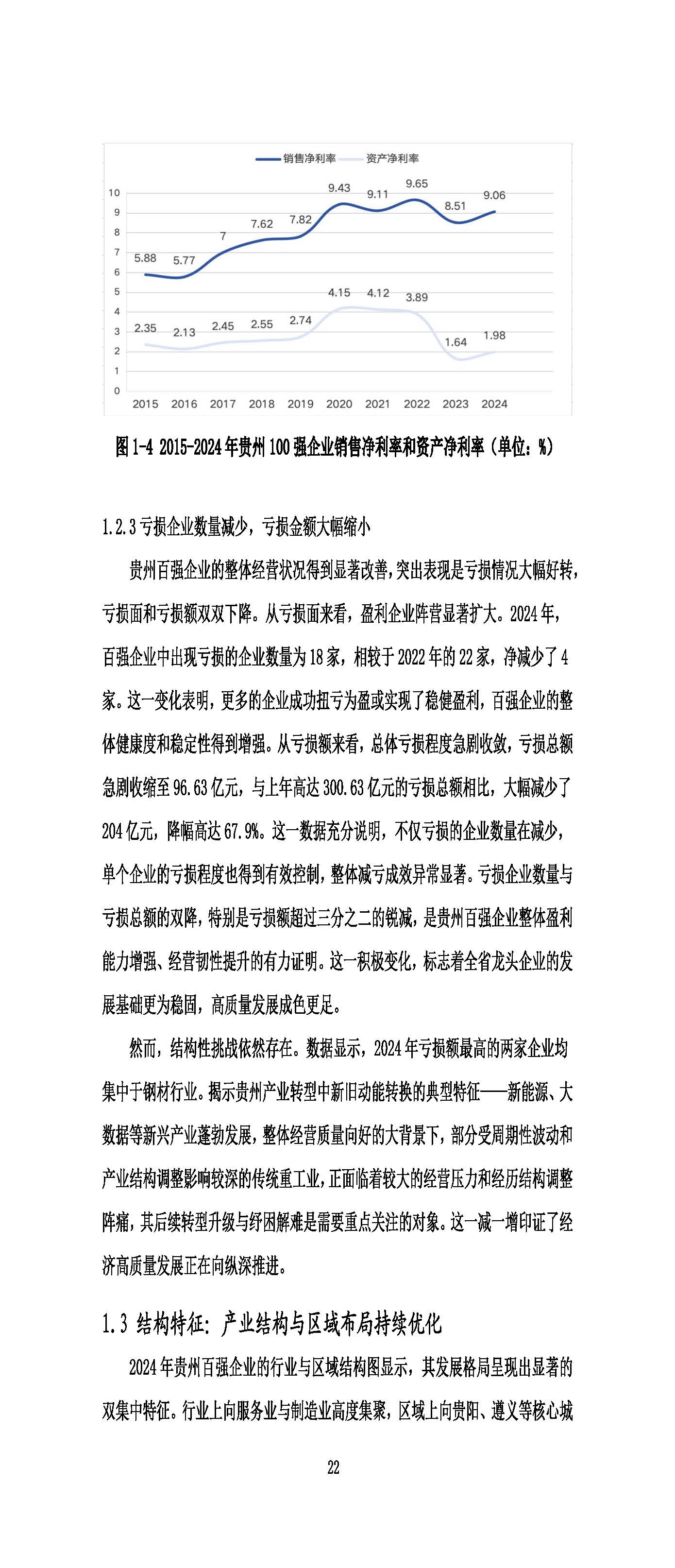
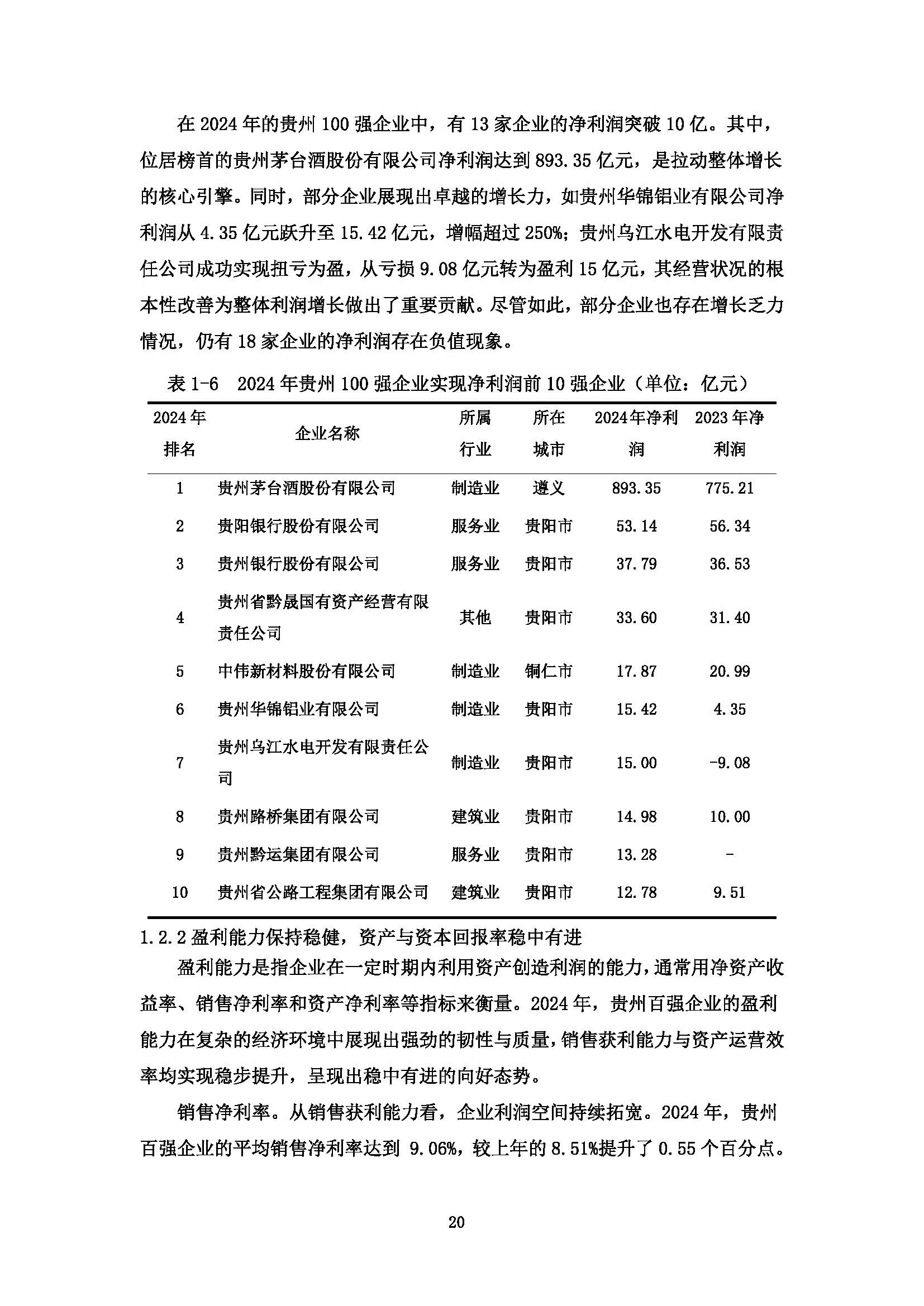
2025贵州企业发展报告
首页
政策研究
成果评价
专精特新
专家资源
资源对接
团体标准
会议会展
产业基金
企业家研习班
登陆
会员注册
2025贵州企业发展报告
2025-12-08
附件下载:
2025贵州企业发展报告.PDF
上一篇:
2025厦门企业百强榜单出炉
下一篇:
工业和信息化部召开务虚会 研究谋划“十五...