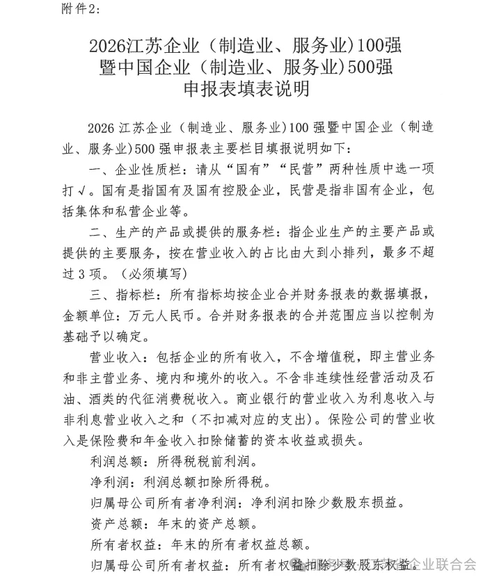
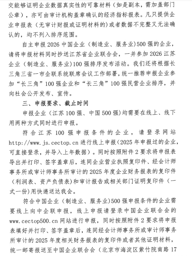
关于组织申报2026江苏企业100强暨制造业企业100强、服务业企业100强的通知
首页
政策研究
成果评价
专精特新
专家资源
资源对接
团体标准
会议会展
产业基金
企业家研习班
登陆
会员注册
关于组织申报2026江苏企业100强暨制造业企业100强、服务业企业100强的通知
2026-04-04
上一篇:
福建加快打造高水平区域创新中心
下一篇:
全国首创!广西推出人工智能“跨境揭榜挂帅...